界面模式
登录
注册
会员
帮助
加入收藏夹
客服微信
瑞星卡卡安全论坛
技术交流区
反病毒/反流氓软件论坛
请高手帮帮忙!
企业产品讨论区
瑞星安全云终端软件
瑞星ESM防病毒终端安全防护系统
瑞星杀毒软件网络版(含Linux)
瑞星智能沙箱分析/恶意代码威胁监测分析/上网行为管理
瑞星防毒墙5.0、瑞星下一代防火墙
瑞星虚拟化恶意代码防护系统
个人产品讨论区
瑞星之剑
瑞星防病毒安全软件
瑞星杀毒软件
瑞星个人防火墙V16
瑞星AI网络威胁检测引擎、威胁情报及网安知识图谱
瑞星其他产品
技术交流区
反病毒/反流氓软件论坛
可疑文件交流
恶意网站交流
入侵防御(HIPS)
系统软件
硬件交流
综合娱乐区
影音贴图
瑞星安全游戏
活动专区
本站站务区
站务
瑞星“1+2”全新解决方案巡展在广州画上圆满句号
叶院长揭秘:瑞星如何运用AI技术革新网络安全
俄乌冲突加剧网络攻击风险 白俄罗斯政府遭APT攻击
瑞星ESM防病毒系统助力矿业大学筑牢网络安全防线
实力拉满 瑞星第五十次通过VB100测评
携手老友,拥抱新精彩 —— 新论坛新活动,感谢你的陪伴
护航司法,瑞星助力山西省高院构建安全防线
人工智能在网络安全领域的风险和机遇
1
1
/ 1 页
跳转
页
请高手帮帮忙!
收藏
wingwingzero
初生襁褓狮
帖子:
5
注册:
2006-12-25
来自:
发表于: 2006-12-25 20:33
|
只看楼主
短消息
资料
字号:
小
中
大
1楼
请高手帮帮忙!
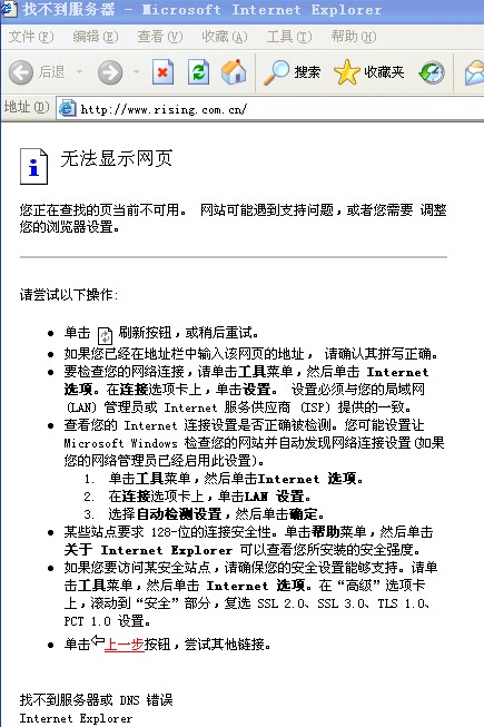
我的电脑什么网站都能进,使过的,就是不能进瑞星主网,还有瑞星不能在线升级了,怎么回事啊?知道的请告诉我!谢谢!是不是中毒了?
附件:
文件名:
81001220061225202425.jpg
下载次数:207
文件类型:image/pjpeg
文件大小:
上传时间:2006-12-25 20:33:22
描述:
2006-12-25 22:42:38
分享到:
短消息
资料
加为好友
全部帖子
性别:
精华:
0
威望:
18
贡献:
0
金钱:
0
状态:
离线
等级:
高歌猛进
初生襁褓狮
帖子:
2377
注册:
2006-10-09
来自:
发表于: 2006-12-25 20:46
|
短消息
资料
字号:
小
中
大
2楼
检查防火墙,受限站点
有时是服务器太忙,点刷新
短消息
资料
加为好友
全部帖子
性别:
精华:
0
威望:
4746
贡献:
0
金钱:
0
状态:
离线
等级:
wingwingzero
初生襁褓狮
帖子:
5
注册:
2006-12-25
来自:
发表于: 2006-12-25 21:55
|
只看楼主
短消息
资料
字号:
小
中
大
3楼
没有啊,没有限制啊!不能进。在线更新该可以了,但我不可以了,重装系统重装瑞星都不可以啊!
短消息
资料
加为好友
全部帖子
性别:
精华:
0
威望:
18
贡献:
0
金钱:
0
状态:
离线
等级:
wingwingzero
初生襁褓狮
帖子:
5
注册:
2006-12-25
来自:
发表于: 2006-12-25 22:01
|
只看楼主
短消息
资料
字号:
小
中
大
4楼
就是瑞星的网不能上,怎么刷新都不行!在瑞星杀毒软件那里就可以上,用网页上就不行!在线升级,就是网络连接失败!怎么回事啊!请高手说给我听听!
短消息
资料
加为好友
全部帖子
性别:
精华:
0
威望:
18
贡献:
0
金钱:
0
状态:
离线
等级:
鸟儿天上飞
叱咤花甲狮
帖子:
2332
注册:
2006-11-30
来自:
发表于: 2006-12-25 22:04
|
短消息
资料
字号:
小
中
大
5楼
楼主注意了: 瑞星网站:www.rising.com.cn 不是rising.com.cn
不带3W 我也打不开 不信的可以试试
短消息
资料
加为好友
全部帖子
性别:
精华:
0
威望:
4428
贡献:
0
金钱:
0
状态:
离线
等级:
wingwingzero
初生襁褓狮
帖子:
5
注册:
2006-12-25
来自:
发表于: 2006-12-25 22:19
|
只看楼主
短消息
资料
字号:
小
中
大
6楼
带了一样上不到啊!在线更新都不行,这更惨啊!都不知道什么回事!其他网都没问题!
附件:
文件名:
81001220061225221044.jpg
下载次数:240
文件类型:image/pjpeg
文件大小:
上传时间:2006-12-25 22:19:43
描述:
短消息
资料
加为好友
全部帖子
性别:
精华:
0
威望:
18
贡献:
0
金钱:
0
状态:
离线
等级:
高歌猛进
初生襁褓狮
帖子:
2377
注册:
2006-10-09
来自:
发表于: 2006-12-25 22:43
|
短消息
资料
字号:
小
中
大
7楼
检查hosts文件中有没有将瑞星屏蔽
短消息
资料
加为好友
全部帖子
性别:
精华:
0
威望:
4746
贡献:
0
金钱:
0
状态:
离线
等级:
wingwingzero
初生襁褓狮
帖子:
5
注册:
2006-12-25
来自:
发表于: 2006-12-25 22:49
|
只看楼主
短消息
资料
字号:
小
中
大
8楼
这个程序在那里的?
短消息
资料
加为好友
全部帖子
性别:
精华:
0
威望:
18
贡献:
0
金钱:
0
状态:
离线
等级:
鸟儿天上飞
叱咤花甲狮
帖子:
2332
注册:
2006-11-30
来自:
发表于: 2006-12-25 22:51
|
短消息
资料
字号:
小
中
大
9楼
C:\WINDOWS\system32\drivers\etc
用记事本方式打开
短消息
资料
加为好友
全部帖子
性别:
精华:
0
威望:
4428
贡献:
0
金钱:
0
状态:
离线
等级:
<<
上一主题
|
下一主题
>>
1
1
/ 1 页
跳转
页
论坛跳转...
企业产品讨论区
瑞星安全云终端软件
瑞星ESM防病毒终端安全防护系统
瑞星杀毒软件网络版(含Linux)
北方区
华东区
华南区
木马入侵拦截有奖体验专区
瑞星2009版查杀引擎测试
瑞星2009测试版问题反馈
瑞星杀毒软件2009公测
瑞星个人防火墙2009公测
瑞星全功能安全软件2009公测
瑞星智能沙箱分析/恶意代码威胁监测分析/上网行为管理
瑞星防毒墙5.0、瑞星下一代防火墙
瑞星虚拟化恶意代码防护系统
个人产品讨论区
瑞星之剑
瑞星防病毒安全软件
瑞星杀毒软件
瑞星安全联盟论坛
瑞星杀毒软件V16+
V16+新引擎测试专区
瑞星全功能安全软件
瑞星杀毒软件2011
瑞星个人防火墙V16
广告过滤
瑞星个人防火墙2011
瑞星AI网络威胁检测引擎、威胁情报及网安知识图谱
瑞星其他产品
瑞星手机安全助手
瑞星路由安全卫士
路由系统内核漏洞
APP保镖
瑞星安全浏览器
瑞星安全助手
卡卡上网安全助手
瑞星软件管家
瑞星加密盘
账号保险柜5.0
瑞星专业数据恢复
技术交流区
反病毒/反流氓软件论坛
菜鸟学堂
安全技术讨论
可疑文件交流
恶意网站交流
瑞星云安全网站联盟专版
每日网马播报
入侵防御(HIPS)
系统软件
硬件交流
综合娱乐区
Rising茶馆
影音贴图
瑞星安全游戏
凡人修真
华人德州扑克
一球成名
星际世界
神仙道
赢家竞技
梦幻飞仙
三国演义
仙落凡尘
秦美人
攻城掠地
女神联盟
风云无双
傲视九重天
深渊
魅影传说
热血屠龙
雷霆之怒
大天使之剑
传奇霸业
无上神兵
斗破沙城
全民裁决
蛮荒之怒2
活动专区
瑞星积分商城
实习生专区
实习生交流区
实习生签到区
实习生考核区
“安全之狮”校园行活动专版
历史活动
论坛9周年活动专区
关注灾情 同心抗灾
本站站务区
站务
版主之家[限]
禁言禁访记录
待审核
瑞星客户俱乐部[限]
瑞星杀毒软件V17的个人介绍 by dg1vg4
在高分屏电脑运行Photoshop CS6,程序界面字体过小的问题有解啦~~~by baohe
在高分屏电脑运行Photoshop CS6,程序界面字体过小的问题有解啦~~~by baohe
2022网民网络安全感满意度调查活动,诚邀您的参与!
Apple ID不设“两步验证”的悲剧 by baohe
玩苹果,你需要了解苹果的ABC by baohe
还是给SIM卡设个PIN码吧 by baohe
还是给SIM卡设个PIN码吧 by baohe
在高分屏电脑运行Photoshop CS6,程序界面字体过小的问题有解啦~~~by baohe
我的主题
我的帖子
我的精华
我的好友
文本模式